Usb Type C Pd

Power Integrations Leading Support For Usb Pd Type C Power Electronics News

Power Integrations Leading Support For Usb Pd Type C Power Electronics News

Usb Type C Pd Controller Ic Enables 3 A Current Delivery

Usb Type C Pd Controller Ic Enables 3 A Current Delivery

Usb Type C And Power Delivery 101 Power Delivery Protocol Embedded Com

Usb Type C And Power Delivery 101 Power Delivery Protocol Embedded Com

Ps8804 Usb C Host Switch With Pd 3 0 Controller And Usb 3 1 Gen 2 Retimer Dp Alt Mode Hbr3 Parade Technologies Ltd

Ps8804 Usb C Host Switch With Pd 3 0 Controller And Usb 3 1 Gen 2 Retimer Dp Alt Mode Hbr3 Parade Technologies Ltd

Usb Typ C Und Power Delivery Support Und Schulungen Usb Ti Com

Usb Typ C Und Power Delivery Support Und Schulungen Usb Ti Com

Designing In Usb Type C And Using Power Delivery Digikey

Designing In Usb Type C And Using Power Delivery Digikey

Designing In Usb Type C And Using Power Delivery Digikey

Usb Type C Power Delivery Ics Rohm Mouser

Usb Type C Power Delivery Ics Rohm Mouser

Simplify Your Usb Type C Designs With Solutions From Fairchild

Simplify Your Usb Type C Designs With Solutions From Fairchild

Usb Type C Is Coming 3 Things You Ve Just Gotta Know

Usb Type C Is Coming 3 Things You Ve Just Gotta Know

Usb Type C Power And Power Delivery Pd Electronic Products

Usb Type C Power And Power Delivery Pd Electronic Products

How Does Quick Swap Enhance Bidirectional Charging In Usb Type C And Pd Devices Fully Charged Archives Ti E2e Support Forums

How Does Quick Swap Enhance Bidirectional Charging In Usb Type C And Pd Devices Fully Charged Archives Ti E2e Support Forums

Ez Pd Ccg2 Usb Type C Monitor Dock Solution

Ez Pd Ccg2 Usb Type C Monitor Dock Solution

Usb Type C And Usb Power Delivery Tps65982 Evm Youtube

Usb Type C And Usb Power Delivery Tps65982 Evm Youtube

Ineltek Blog Archiv Simplify Power Delivery Pd In Growing Usb Type C Charging Market With Two Usb Pd Solutions From Microchip

Ineltek Blog Archiv Simplify Power Delivery Pd In Growing Usb Type C Charging Market With Two Usb Pd Solutions From Microchip

Ez Pd Ccg3 Usb Type C Charge Through Dongle

Ez Pd Ccg3 Usb Type C Charge Through Dongle

Evaluation Boards For Usb Type C Usb Power Delivery

Evaluation Boards For Usb Type C Usb Power Delivery

Usb Typ C Und Power Delivery Support Und Schulungen Usb Ti Com

Usb Typ C Und Power Delivery Support Und Schulungen Usb Ti Com

Https Www Onsemi Com Pub Collateral Fusb307b D Pdf

Https Www Onsemi Com Pub Collateral Fusb307b D Pdf

One Standard To Rule Them All Usb Type C Adds Hdmi Mouser

One Standard To Rule Them All Usb Type C Adds Hdmi Mouser

Rt1716 Programmable Usb Type C Pd Controller Richtek Technology

Rt1716 Programmable Usb Type C Pd Controller Richtek Technology

100w 9v 12v 15v 20v Typ C Usb C Pd 2 0 3 0 Zu Dc Usb Qc Trigger Poll Detektor Ebay

100w 9v 12v 15v 20v Typ C Usb C Pd 2 0 3 0 Zu Dc Usb Qc Trigger Poll Detektor Ebay

Usb Type C With Power Delivery Workshop With Practical Hands On Exercises

Usb Type C With Power Delivery Workshop With Practical Hands On Exercises

Design Your Next Usb Type C Usb Pd Device With Buck Boost Battery Chargers Electronic Products

Design Your Next Usb Type C Usb Pd Device With Buck Boost Battery Chargers Electronic Products

Ez Usb Hx3c Usb Type C Cypress Digikey

Ez Usb Hx3c Usb Type C Cypress Digikey

Https Encrypted Tbn0 Gstatic Com Images Q Tbn 3aand9gcsuu4 Gwdsukxybljsdkqrllghlpoleowehblm4yq4 Usqp Cau

Https Encrypted Tbn0 Gstatic Com Images Q Tbn 3aand9gcsuu4 Gwdsukxybljsdkqrllghlpoleowehblm4yq4 Usqp Cau

Qualcomm Announces Quick Charge 4 Supports Usb Type C Power Delivery

Qualcomm Announces Quick Charge 4 Supports Usb Type C Power Delivery

Two Usb Pd Solutions Simplify Power Delivery Pd In Growing Usb Type C Charging Market News Events Redtree Solutions

Two Usb Pd Solutions Simplify Power Delivery Pd In Growing Usb Type C Charging Market News Events Redtree Solutions

65w Usb Typ C Ladegerat Fur Dell Latitude 5300 5290 2 In 1 Netzteil Ebay

65w Usb Typ C Ladegerat Fur Dell Latitude 5300 5290 2 In 1 Netzteil Ebay

00183229 Hama Car Charging Kit Usb Type C Port Power Delivery Pd 3a Black Hama De

00183229 Hama Car Charging Kit Usb Type C Port Power Delivery Pd 3a Black Hama De

Usb Type C Pd 18w Travel Charger Sbs

Usb Type C Pd 18w Travel Charger Sbs

Building A Usb Type C Pd Powerbank The Super Simple Way Testing An Aliexpress Pcb Youtube

Building A Usb Type C Pd Powerbank The Super Simple Way Testing An Aliexpress Pcb Youtube

Usb Type C Controllers Support Latest Type C Pd 1 2 Standard

Usb Type C Controllers Support Latest Type C Pd 1 2 Standard

Pd Systemlosungen Vom Typ C On Semiconductor Digikey

Pd Systemlosungen Vom Typ C On Semiconductor Digikey

New Ftdi Usb Type C Pd Controller Ic Enables 3a Current Delivery Audioxpress

New Ftdi Usb Type C Pd Controller Ic Enables 3a Current Delivery Audioxpress

Momax One Link 4 In 1 Type C Pd Usb A Type C To Micro Usb Type C Kabel 1 2m Dc12d Space Grau Guter Kauf De

Momax One Link 4 In 1 Type C Pd Usb A Type C To Micro Usb Type C Kabel 1 2m Dc12d Space Grau Guter Kauf De

Upgrading Usb Chargers From Type A To Type C Power Management Technical Articles Ti E2e Support Forums

Upgrading Usb Chargers From Type A To Type C Power Management Technical Articles Ti E2e Support Forums

Delock Products 41432 Delock Usb Charger 1 X Usb Type C Pd 85 W 3 X Usb Type A Qualcomm Quick Charge 3 0

Delock Products 41432 Delock Usb Charger 1 X Usb Type C Pd 85 W 3 X Usb Type A Qualcomm Quick Charge 3 0

Power Bank Xt 20tc Usb Type C With Power Delivery

Power Bank Xt 20tc Usb Type C With Power Delivery

Nxp Usb Type C Solution Part 7 Usb Type C Power Specifications Nxp

Nxp Usb Type C Solution Part 7 Usb Type C Power Specifications Nxp

27w 45w 65w Usb Type C Pd Charger With Gan Technology Oem Odm Manufacturer

27w 45w 65w Usb Type C Pd Charger With Gan Technology Oem Odm Manufacturer

Baseus Usb Type C To Usb C Cable Support Pd 60w Qc3 0 3a Quick Charge

Baseus Usb Type C To Usb C Cable Support Pd 60w Qc3 0 3a Quick Charge

Qyd 65w Usb Type C Pd Netzteil Notebook Ladegerat Fur Amazon De Elektronik

Qyd 65w Usb Type C Pd Netzteil Notebook Ladegerat Fur Amazon De Elektronik

Ez Pd Ccg4 Usb Type C Monitor Dock Solution

Ez Pd Ccg4 Usb Type C Monitor Dock Solution

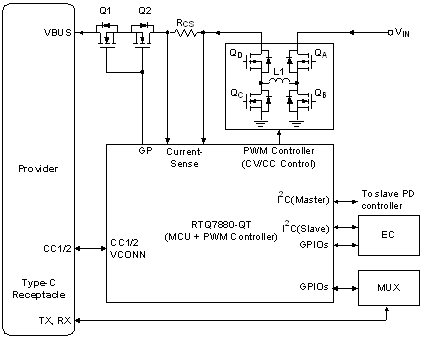
Rtq7880 Qt Usb Type C Pd And Pwm Buck Boost Controller With Anypower And Pd Safe Features Richtek Technology

Rtq7880 Qt Usb Type C Pd And Pwm Buck Boost Controller With Anypower And Pd Safe Features Richtek Technology

Club 3d Usb Type C Cable M M 0 8meter Active Pd 100watt 4k60hz 0 8 35 99

Club 3d Usb Type C Cable M M 0 8meter Active Pd 100watt 4k60hz 0 8 35 99

Roline Gold Usb Type C Docking Station 4k Hdmi 2x Usb 3 2 Gen 1 Ports 1x Usb Type C Pd Power Delivery Secomp International

Roline Gold Usb Type C Docking Station 4k Hdmi 2x Usb 3 2 Gen 1 Ports 1x Usb Type C Pd Power Delivery Secomp International

Usb Type C Pd Charger Helper 75w 4 Ports Usb C Pd Amazon De Computer Zubehor

Usb Type C Pd Charger Helper 75w 4 Ports Usb C Pd Amazon De Computer Zubehor

Https Www Renesas Com Doc Whitepapers Power New Architecture For Usb Type C Applications Pdf

Https Www Renesas Com Doc Whitepapers Power New Architecture For Usb Type C Applications Pdf

Navilock Products 62950 Navilock Usb Charger 1 X Usb Type C Pd 3 X Usb Type A 60 W 12 W

Navilock Products 62950 Navilock Usb Charger 1 X Usb Type C Pd 3 X Usb Type A 60 W 12 W

Https Encrypted Tbn0 Gstatic Com Images Q Tbn 3aand9gcqshcopzowxt Mqx6qyd9kowtkhgekjhrtwzevc7hb66fgtayzz Usqp Cau

Https Encrypted Tbn0 Gstatic Com Images Q Tbn 3aand9gcqshcopzowxt Mqx6qyd9kowtkhgekjhrtwzevc7hb66fgtayzz Usqp Cau

Source : pinterest.com